協辦單位:AACSB辦公室
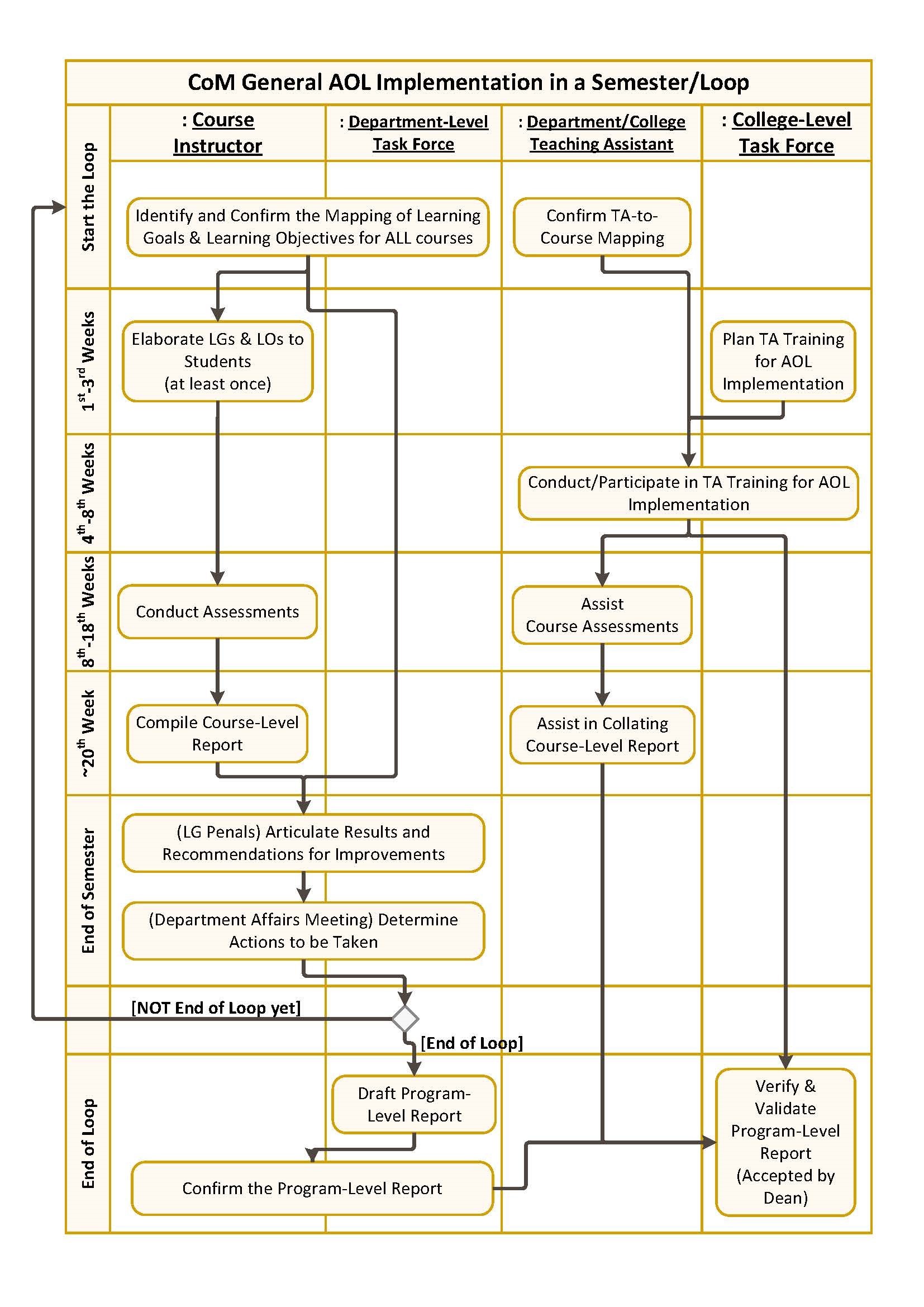
為提供管理學院108學年度第一學期之學生學習確保(Assurance of Learning)的TA教學助教更了解課程資料蒐集相關事宜,於108年11月5日(星期二)於管院7F大會議室特舉行學生學習確保之TA說明會。由AACSB認證辦公室黃敏芳助理為管理學院各系TA教學助教來進行解說,並安排有經驗的學長分享AoL的Best Practices。
本次說明會中,主講者說明了學生學習確保的背景知識以及執行的流程。其中包括建議TA如何與授課老師以及課程學生進行互動、點出不同時間點應進行的工作項目等等。而有經驗學長的分享則是以單純TA的角度來看待學生學習確保,以過去執行的經驗指出了一些在執行上可能會遇到的困難,並建議應如何尋求協助。
此次說明會由主講者以及有經驗的學長對學生學習確保進行詳細的解說,不僅可以讓TA教學助理了解為何需要進行學生學習確保,更可以幫助其在執行時更加有效率。希冀透過本次說明會能維持本院每年學生學習確保資料的完整性。

▲當日說明會行程

▲ 學生學習確保說明會海報







▲ 學生學習確保(AOL)之TA說明會之大合照


▲TA如何學習成效確保(AoL)投影片
▲TA如何學習成效確保(AoL)影片